学校主页
当前位置: 首页 因公出国(境) 通知公告 正文
发布时间:2024-04-22作者:点击数:
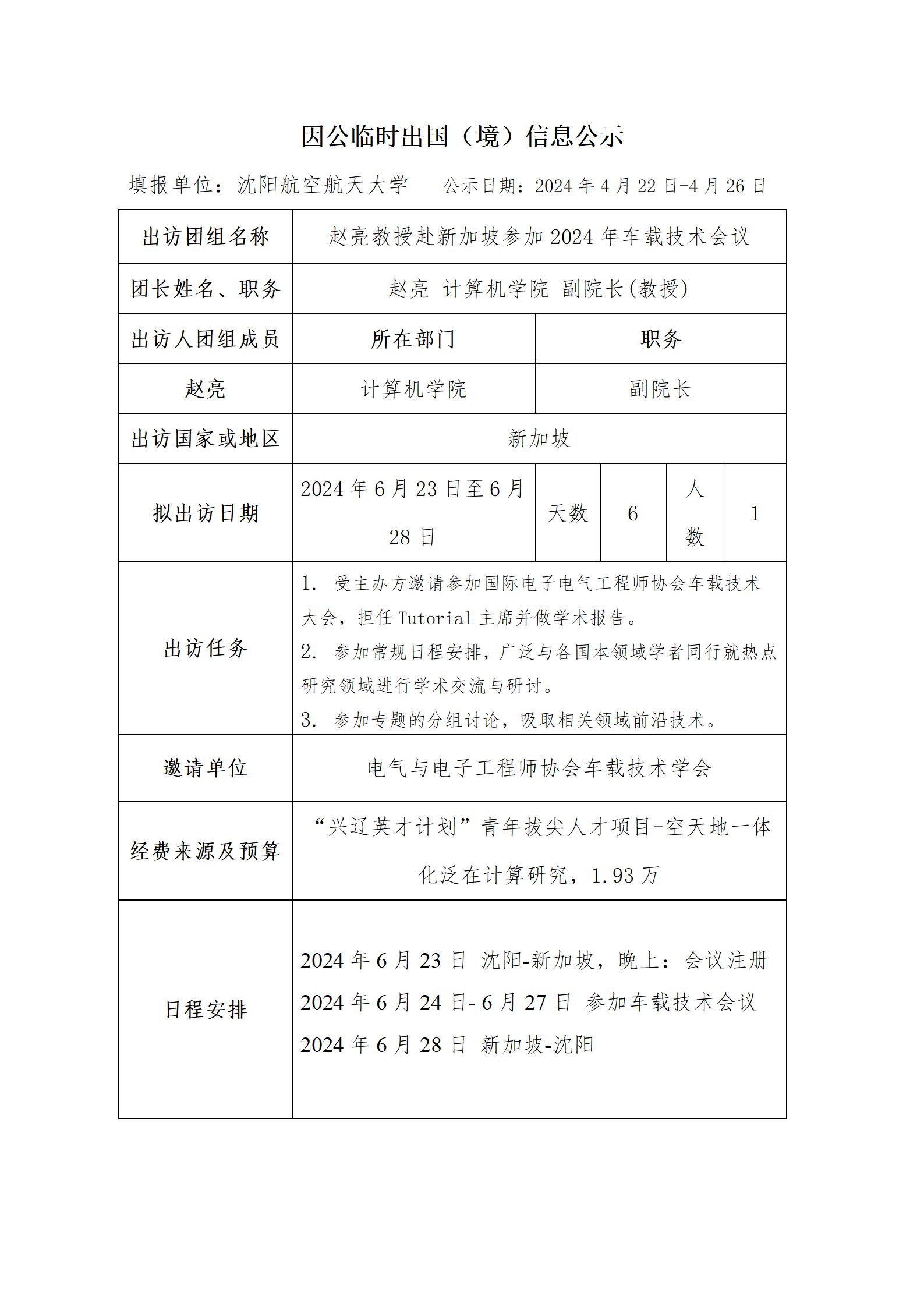
因公出国(境)公示 2024年06号
应电气与电子工程师协会车载技术学会的邀请,beat365官网拟组派赵亮同志于2024年6月23日至6月28日赴新加坡参加2024年车载技术会议。按照省外办有关最新管理规定,现就此计划予以公示。公示日期:2024年4月22日-4月26日。如有异议,可在公示期内与外事处联系,电话:024-89724878,邮箱: foreignaffairs@sau.edu.cn 。
上一篇:因公出国(境)公示 2024年10号
下一篇:因公出国(境)公示 2024年05号